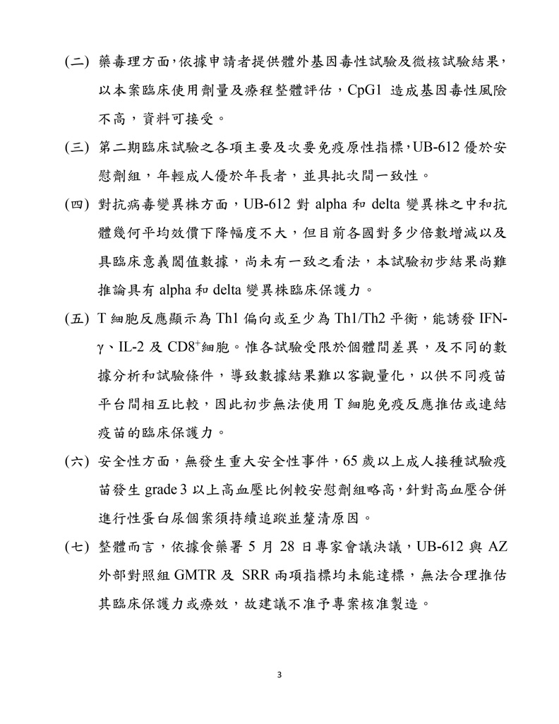
食藥署今天公布聯亞COVID-19疫苗EUA會議紀錄,會中多名專家點出抗體效價數據未達EUA標準,且對於Alpha與Delta變異株保護力難推論,建議後續進行三期臨床試驗確認保護力。
中央流行疫情指揮中心8月16日宣布,聯亞生技研發的COVID-19(2019冠狀病毒疾病)疫苗,未通過衛生福利部食品藥物管理署緊急使用授權(EUA)審查。
聯亞生技董事長王長怡22日召開記者會,批評食藥署審查方式「大膽又過時」,但數天後又發聲明道歉,並強調聯亞將於近期整理相關對抗Delta變異株(最早在印度發現)及其他數據,送請醫藥品查驗中心(CDE)及食藥署重新審查。

根據食藥署今天最新公布的會議紀錄,審查聯亞疫苗EUA的專家會議於8月15日上午舉行,共有22名專家與會,經一番討論後展開投票決議,主席不參與投票,有17人投下反對票,4人認為應補件再議。
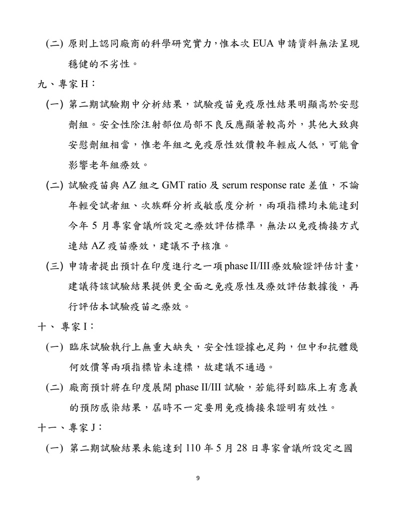
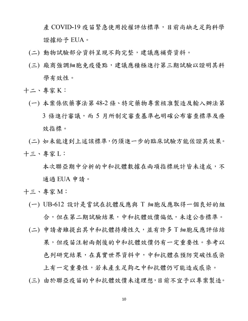
會議中多名專家點出,聯亞COVID-19疫苗的中和抗體幾何平均效價與血清反應比率的數值皆未達標,無法以免疫橋接方式連結阿斯特捷利康(AZ)疫苗療效,建議不予核准EUA。
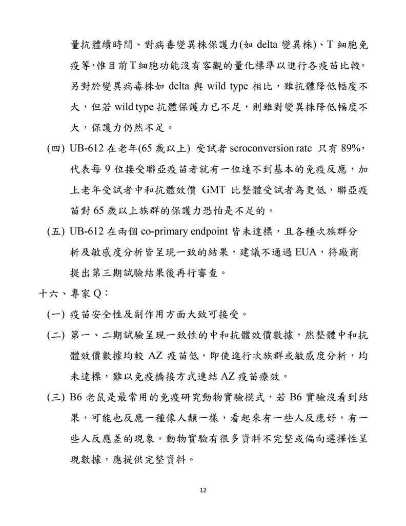
聯亞主張,聯亞COVID-19疫苗應可有效抵抗Delta變異株,與會專家也提出,聯亞疫苗對抗Delta與Alpha變異株(最早在英國發現)的抗體效價下降幅度不大,但目前各國對於相關數據仍無一致看法,初步難以推論聯亞疫苗對變異株是否有保護力。
有專家提及,聯亞疫苗對抗「原生型」病毒(wild-type,未突變型)的抗體保護力已不足,雖然對變異株抗體效價下降幅度不大,但整體保護力仍不足。
但有專家點出聯亞疫苗的胜肽設計是亮點,有潛力對抗Delta變異株以及抗體半衰期長是未來的機會,而疫苗引起的T細胞反應及後續功效有待研究。
多名專家認為,聯亞疫苗應繼續進行第三期臨床試驗,政府也應增加補助疫苗開發經費,鼓勵聯亞疫苗取得國際認證,等到三期臨床試驗取得重大進展,可再度申請評估。
聯亞疫苗EUA會議紀錄














本文轉載自2021.08.30「中央社」,僅反映作者意見,不代表本社立場。

