指揮中心發言人莊人祥今天晚間表示,武漢肺炎疫苗預約平台今天提前正式啟用,即日起供全國第9類及第10類對象意願登記,至12日下午5時止,希望最快能夠在16日開始接種。
國內武漢肺炎(2019冠狀病毒疾病,COVID-19)疫苗公費對象漸增,由行政院政委唐鳳規劃武漢肺炎疫苗預約平台6日在離島金門、馬祖、澎湖展開試辦計畫,但此平台建置當時也能讓本島第9、第10類民眾登記,以致昨天首次收單,全國共162萬多人登記意願。
莊人祥表示,為順利推動台灣武漢肺炎疫苗接種作業,指揮中心昨天下午邀集各地方政府代表共同召開「疫苗施打意願登記與預約系統」討論會議,達成共識,決定原定13日正式啟用的系統提前至今天,供全國第9類及第10類對象登記意願及預約。

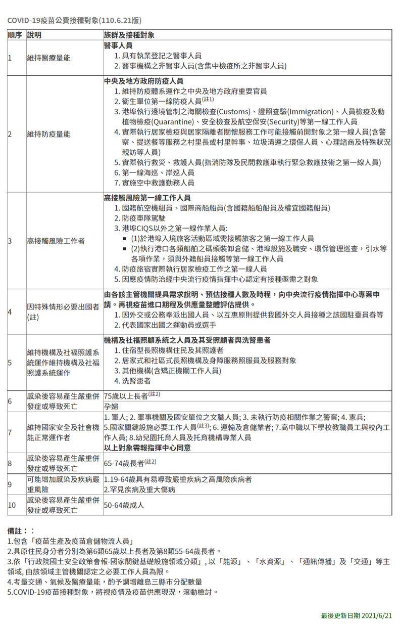
第二批日捐AZ疫苗約113萬劑今天下午運抵台灣,指揮中心指揮官陳時中下午透露,該批疫苗力拚7天內完成檢驗封緘,將開放50歲以上施打。莊人祥進一步說明,指揮中心以16日起開放全國第9類及第10類對象接種為目標。
莊人祥說,即日起至7月12日下午5時止符合資格民眾可先行意願登記,為保障65歲以上長者疫苗接種權益,若希望使用該系統進行意願登記,也可依時程辦理登記。

莊人祥說,為協助不便使用「疫苗施打意願登記與預約系統」民眾進行意願登記,已要求地方政府設置因地制宜服務專線或指定人員,協助不便使用系統民眾進行意願登記。
莊人祥提醒,「疫苗施打意願登記與預約系統」須先完成意願登記後,才能在接到通知後進行預約。系統平台會按疫苗分配情形參照民眾所登記意願,通知符合預約資格的民眾,收到簡訊通知者即可進行下一步預約接種。
莊人祥說,尚未收到簡訊的民眾,會於後續符合預約資格後,收到簡訊通知,所有資料皆會完整保存,請民眾放心。該疫苗施打意願登記與預約系統是為建立一個讓大量疫苗接種能依序穩定有效推行機制,中央與地方腳步一致,加強疫苗接種推動,提升群體保護力,維護國人健康。

本文轉載自2021.07.08「中央社」,僅反映作者意見,不代表本社立場。

